球盟会教研科

    教学动态

    您现在所在的位置: 正文

    【在线教学案例】《护理研究》线上线下混合式教学探索分享

    发布日期:2020-03-17    点击次数:

    编者按:为全面落实学校“延期返校,停课不停教、停课不停学”要求,助力教师熟悉授课平台、掌握授课资源、分享授课经验,教研科将陆续邀请历届教学优秀奖、示范课教师获得者代表与大家分享线上教学平台实操攻略,供大家参考。本期分享嘉宾:全国护理本科院校教师临床技能竞赛单项一等奖获得者、2019年度校“示范课教师”李晖老师。

     

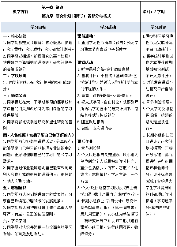
    课程基本情况

    课程名称护理研究  

    课程类型专业必修课  

    课程学时18学时14理论+4实验)

    授课对象护理学专业2018级  

    授课方式线上线下混合式  

    教学平台学习通、企业微信

    教学挑战和愿景

     

    【课程设计整体思路】

    护理研究采用以学为中心的教学理念,以一致性建构为课程设计基本原则,从有意义学习分类法6个维度核心知识、学以致用、触类旁通、人性维度、价值情怀和学会学习制定学习目标学习活动和学习测评。课程共9次课,采用线上线下混合式教学模式,以面授为基础(疫情期间采用直播方式),以学习通超星泛雅课程平台为线上依托,借鉴中国大学mooc平台中相关课程,以护理研究基本过程为理论学习主线,以一个小组任务(项目设计:撰写一份护理研究计划书)及其衍生的个人作业和小组作业为知识技能运用主线,以测验、讨论、知识分享、个人反思活动等为辅助,完成围绕护理研究计划书撰写(其内容组成部分实质是护理研究基本过程)的边学边用”、螺旋式学习。

    【教学计划】

    因采用上述边学边用螺旋式学习方法,因此,本课程教学内容安排上对原来的教材章节顺序内容进行了调整。具体安排如下

     

    【课程学习评价】

    【单次课教学实施】

    1.建设学习通课程平台。开课前做好课程整体设计、学习通课程平台整体框架搭建及前四次课程章节内容编辑上传。第一章为学习导航,包含课程介绍、学习内容计划安排、学习大纲、学习评价方法、相关学习网站推荐。后续章节分学习目标、学习内容、作业发布、拓展资源、章节测验及个别章节中会单设优秀作业展示。学习内容中包含:章节课件、相关视频、电子教材或教材相关内容文本、主题讨论等。

     

       2.单次课教学设计----以护理研究第一次课为例

       3.单次课实施过程。第一次开课前一天进行试播,测试直播效果。根据课前的调查结果,选择企业微信直播+线上线下混合式教学模式。实施过程以课前-课堂-课后三个学习阶段进行。

    1课前环节:学习通课程平台章节学习内容全部呈现,通过学习通平台下发学习任务清单预告通知,并要求预习。

     

    2)课堂环节:课前提前10分钟进行学习通签到,学习内容采用直播+录播/自主学习形式,章节重点内容以直播或视频形式呈现(视频包括录制视频或速课、中国大学MOOC上华中科技大学建设《护理科研》课程中视频节选,均呈现在学习通课程平台);课堂互动采用文字互动语音互动与视频互动相结合方式;直播过程中通过邀请发言提问、随堂测试或作业评价课堂学习效果。一般留有10-20分钟时间进行随堂学习反思报告(包括学习内容、学习态度、学习方法等方面)或答疑等。最后5分钟左右进行课堂总结。

     

    3)课后环节:在学习通平台上有相应的单元测验、个人作业、小组任务作业,教师可以通过后台数据检查员工线上学习和作业的完成情况。另外部分拓展性学习资料也在超星泛雅平台上呈现。

     

    4.课程思政。结合新冠肺炎疫情期间科研开展情况,引出护理科研伦理原则,尊重人的尊严、公正、有益的原则,并以抗击在疫情一线的护理人员案例激发员工崇德尚医、仁爱奉献的人文情怀。

    【教学反思】

    自疫情期间全面线上教学开展以来,护理研究课程进展顺利,护理18级员工学习情况良好,基本实现了预期教学目标,达到了线上教学的效果,但全面的线上教学也有一定的不足之处,需要不断完善。现对全面线上教学开展以来的工作总结以下几点体会。

    1.全面线上教学能够保证教学任务顺利开展,基本实现预期教学目标,是作为特殊时期(疫情期间)的优选教学方式。虽然线上课堂中可以通过语音、文字、甚至是视频的形式与同学交流,但与面对面的课堂教育相比,此种方式在师生、生生情感交流方面稍显缺乏沟通温度。

    2.员工整体线上学习情况良好,签到率几乎100%,课堂测验准确率高,企业微信群或直播过程中能积极交流,能够及时完成课后作业和互评,展现了员工一定的自主学习态度和能力。另外,护理研究在课堂环节,以随堂反思或思维导图等主观任务为驱动,能够在一定程度上保证学习效果。

    3.在线上教授方面,认真做好每堂课的教学设计是开展教学工作的重要保证。本课程采用一致性建构原则构建学习目标、学习活动和学习测评。每次课的相应学习目标均在学习通进行呈现,使员工明确学习任务;每次课前进行课堂学习流程预告与学习清单公布,使员工清晰学习过程;每堂课后进行反思报告或思维导图等主观作业提交及互评,保证员工学习效果;围绕课程学习始终向员工渗透科研严谨求实、团结合作、科学创新的精神及对待患者仁爱精神。

    总的来讲,从《护理研究》课程全面开展线上教学来讲,本学期课程比以往年级的教学难度有加大,员工学习难度也有加大,但本人以严谨求实的态度对待教学,员工也能够通过此种线上学习方式获得相应的知识、技能。最后,我希望可爱的同学们能够在以后的护理临床工作中运用护理研究所学解决护理问题,从而帮助病患;在生活中做一个善于发现问题并积极探索解决方案的人。

    版权所有:地址:绍兴市城南大道900号 | 电话:0575-88345054 | 版权所有:球盟会教研科